skip to content
Cours au département INFO - IUT - UNS
User Tools
Log In
Site Tools
Search
Tools
Show pagesource
Old revisions
Backlinks
Recent Changes
Media Manager
Sitemap
Log In
>
Recent Changes
Media Manager
Sitemap
Trace:
•
biblio
•
td6
•
td6
Sidebar
S3 : Conception et programmation objet avancée
Présentation du module et Cours
Etude de cas
Outils pour S3
TDs
:
Description, Livrables, Evaluation
TD1 : Prise en main de l'environnement de développement
TD2 : Savoir décomposer un problème
TD3 : Soyons Pragmatique !
TD4 : Responsabilités et Couplage !
TD5 : Réutilisation
TD6 : Observer/observable et intégration
TD7 : Qualité des codes
TD8 : Design Patterns
Eléments de Correction
M3301- Méthodologie de la production d’applications
2014_2015:s3:concprogobjet:td:corrections:td6
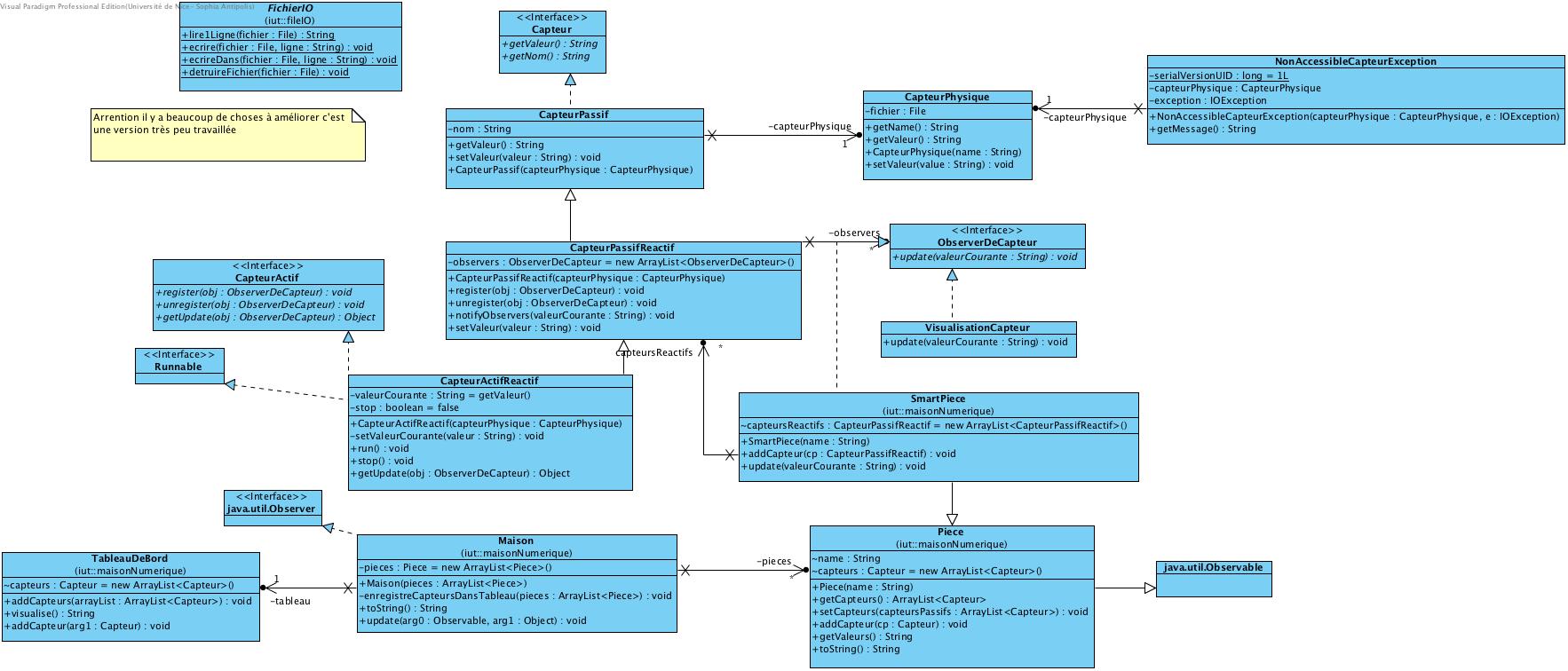
Eléments de correction du TD6
testsmaison.zip
codemetier.zip
2014_2015/s3/concprogobjet/td/corrections/td6.txt
· Last modified: 2014/11/02 21:17 by
blay
Page Tools
Show pagesource
Old revisions
Backlinks
Back to top